About The Notice

1. Why did I get the Notice?

The notice is to inform you of the settlement of a class action lawsuit, Hazdovac v. Mercedes-Benz USA, LLC et al. It is not junk mail, an advertisement, or a solicitation from a lawyer. You have not been sued.

You received the notice because you may be a member of the group of people affected, called the “class.” The notice explains the lawsuit, gives you a summary of the terms of the proposed settlement agreement, explains what rights class members have, and helps class members make informed decisions about what action to take.

The notice summarizes the proposed settlement. For the precise terms and conditions of the settlement, please see the settlement agreement available on the settlement website, here, by contacting class counsel (see Key Resources here), by accessing the Court docket in this case through the Court’s Public Access to Court Electronic Records (PACER) system at https://ecf.cand.uscourts.gov, or by visiting the office of the Clerk of the Court for the United States District Court for the Northern District of California, San Francisco Courthouse, 450 Golden Gate Avenue, San Francisco, CA 94102, between 9:00 a.m. and 4:00 p.m., Monday through Friday, excluding Court holidays. PLEASE DO NOT TELEPHONE THE COURT OR THE COURT CLERK’S OFFICE TO INQUIRE ABOUT THIS SETTLEMENT OR THE CLAIM PROCESS.

The Plaintiff in the lawsuit alleges that the Defendant, Mercedes-Benz USA, LLC, (“MBUSA”) did not identify fourteen (14) vehicle parts (“the Subject Parts”) in Mercedes vehicles that should properly be classified as “high-cost” or “high-priced” emissions warranty parts or (“HPP”), under the requirements of the California Emissions Warranty (“HPP Warranty”) (California Code of Regulations (“CCR”) Title 13, § § 2035 et seq.) and covered under the HPP Warranty for 7 years and/or 70,000 miles, whichever comes first. MBUSA denies the material factual allegations and legal claims asserted by the Plaintiff and Settlement Class Members in the Litigation, including, but not limited to, any and all charges of wrongdoing or liability, or allegations of defect, arising out of any of the conduct, statements, acts or omissions alleged, or that could have been alleged, in the Litigation.

2. What do I do next?
Read the notice to understand the settlement and to determine if you are a class member. Then, decide if you want to:
Options More information about each option
Submit a Reimbursement Claim Form If you have paid out of pocket for a repair or diagnosis of one of the covered parts (or if you pay for such a repair or diagnosis before the settlement is finally approved), you may be eligible to receive money from the settlement. If you want to receive money from the settlement, you must complete and submit a Claim Form. Claims may be submitted through the Settlement Website here, via email to info@HazdovacEmissionsWarrantySettlement.com, or via U.S. mail to the Settlement Administrator at: Hazdovac v. MBUSA Settlement Administrator, P.O. Box 4387, Baton Rouge, LA 70821. Claim Forms must be postmarked (if mailed) or received (if submitted online) on or before May 15, 2026.
Do Nothing You will be bound by the settlement. You will not get a payment from the settlement, and you will give up your right to sue MBUSA or other released parties on your own for the same legal claims made in this lawsuit or released by the settlement.
Opt Out If you wish to exclude yourself from the Settlement Class, you must submit a written request to the Settlement Administrator by April 30, 2026. If you exclude yourself, you will not be bound by the settlement and will not be eligible to receive money from the settlement. You may be allowed to bring another lawsuit against MBUSA about the same issues. For more information on how to opt out, refer to FAQ 16.
Object or Speak at the Fairness Hearing If you object to all or any part of the Settlement, request for attorneys’ fees, reimbursement of expenses, or service awards to the Class Representative, or desire to speak in person at the Fairness Hearing, you must submit a written letter of objection and/or a notice of intention to speak along with a summary statement to the Court by April 30, 2026. You can object or ask to speak at the Fairness hearing AND submit a Reimbursement Claim Form. For more information on how to object, refer to FAQ 17.
Read on to understand the specifics of the settlement and what each choice would mean for you.
3. What are the most important dates?
  • Your deadline to object or opt out: April 30, 2026
  • Settlement approval hearing: June 25, 2026
  • Your deadline to submit a Reimbursement Claim Form for a Qualified Repair or Qualified Diagnosis that occurred prior to the Notice Date of March 16, 2026: May 15, 2026
  • Your deadline to submit a Reimbursement Claim Form for a Qualified Repair or Qualified Diagnosis that occurred after the Notice Date of March 16, 2026, but before the Effective Date: within sixty (60) days of the date of repair or diagnosis.

Learning About the Lawsuit

4. What is this lawsuit about?

The lawsuit is known as Hazdovac v. Mercedes-Benz USA, LLC et al., Case No. 3:20- CV-377 (N.D. Cal.). Chief Judge Richard Seeborg of the United States District Court for the Northern District of California is overseeing this case.

This lawsuit is a class action. In a class action, one or more people or entitles called “Class Representatives” sue on behalf of others with similar claims. The Class Representatives and the entities on whose behalf they have sued together are the “Class” or “Class members.” In a class action lawsuit, one court resolves the issues for everyone in the Class, which does not include those Class members who exclude themselves (i.e., “opt out”) from the Class.

The company that is sued is called the “Defendant.” In this case, the Defendant is Mercedes-Benz USA, LLC (“MBUSA”).

The Plaintiff alleges that the Defendant (Mercedes-Benz USA, LLC) did not identify fourteen (14) vehicle parts (“the Subject Parts”) in Mercedes-Benz vehicles that should properly be classified as “high-cost” or “high-priced” emissions warranty parts or (“HPP”), under the requirements of the California Emissions Warranty (“HPP Warranty”) (California Code of Regulations (“CCR”) Title 13, § § 2035 et seq.) and covered under the HPP Warranty for 7 years and/or 70,000 miles, whichever comes first.

The 14 vehicle parts are: (1) Manifold PCV Connection Assembly; (2) Power Train Control Unit (PCM); (3) Accelerator Pedal Sensor; (4) Accelerator Pedal; (5) Partial Load Operation Crankcase Ventilation Valve; (6) Clean Air Line; (7) Pressure Sensor Downstream of Air Filter; (8) Check Valve within the EVAP System; (9) Crankcase Ventilation System; (10) Vent Control Valve; (11) Charcoal Canister; (12) Fuel Tank Level Indicator Fill Level Sensors; (13) Coolant Thermostat; and (14) ESP Electronic Stability Program Control Unit.

If you paid out of pocket for the diagnosis, repair, or replacement of the Subject Parts for a model year 2015 to present Mercedes-Benz vehicle between 4 years/50,000 miles and 7 year/70,000 miles and your vehicle was registered in California or another covered state, you may be entitled to significant reimbursement for your out-of-pocket costs. You also may be entitled to coverage of the Subject Parts on a going forward basis, as explained in FAQ 7.

MBUSA denies the material factual allegations and legal claims asserted by the Plaintiff and Settlement Class Members in the Litigation, including, but not limited to, any and all charges of wrongdoing or liability, or allegations of defect, arising out of any of the conduct, statements, acts or omissions alleged, or that could have been alleged, in the Litigation.

Where can I learn more? You can get a complete copy of the proposed settlement and other key documents in this lawsuit here.

5. Why is there a settlement in this lawsuit?

The Settling Parties have agreed to settle, which means they have reached an agreement to resolve the lawsuit. Both sides want to avoid the risk and expense of further litigation.

The Settlement is on behalf of the Plaintiff who brought the case and all members of the Settlement Class, which includes all Persons, in Section 177 States (which include California and other states who have adopted California’s HPP Warranty requirements, including Colorado, Connecticut, Delaware, Maine, Maryland, Massachusetts, Minnesota, Nevada, New Jersey, New York, Oregon, Pennsylvania, Rhode Island, Vermont, Virginia, and Washington), who purchased or leased Mercedes-Benz vehicles between model year 2015 and the present that are covered by an HPP Warranty. The Court has not decided this case in favor of either side.

What is a class action settlement? A class action settlement is an agreement between the parties to resolve and end the case. Settlements can provide money to class members and changes to the practices that caused the harm.

6. What happens next in this lawsuit?

The Court will hold a Fairness hearing to decide whether to approve the settlement. The hearing will be held at:

Where: United States District Court for the Northern District of California, San Francisco Courthouse, Courtroom 3, 17th Floor, 450 Golden Gate Avenue, San Francisco, CA 94102

When: 1:30 p.m. on June 25, 2026.

The Court has directed the parties to send you this notice about the proposed settlement. Because the settlement of a class action decides the rights of all members of the proposed class, the Court must give final approval to the settlement before it can take effect. Payments will only be made if the Court approves the settlement.

You don’t have to attend the Fairness Hearing, but you may at your own expense. You may also ask the Court for permission to speak and express your opinion about the Settlement (if you want to object to the settlement, see below for information on how to do that). If the Court does not approve the Settlement, it will be void and the lawsuit will continue. The date of the hearing may change without further notice to members of the class. To learn more and confirm the hearing date, refer to the homepage of this website for updates here.

Learning About the Settlement

7. What does the settlement provide?

Mercedes-Benz USA, LLC, agrees to provide the following consideration to the Settlement Class.

  1. Reimbursement for Qualified Repairs – Settlement Class Members shall be entitled to submit claims for reimbursement of out-of-pocket costs paid by them for Qualified Repairs to their Subject Vehicles. MBUSA agrees to provide 50% reimbursement for out-of-pocket costs (limited to the parts, labor, and diagnosis) for Valid Claims for such Qualified Repairs that were incurred after the expiration of the Subject Vehicle’s 4-year/50,000-mile warranty but before the expiration of the Subject Vehicle’s 7-year/70,000-mile warranty. A “Qualified Repair” means a repair, replacement, or diagnosis (unless the diagnosis was a Qualified Diagnosis) of a Subject Part on a Subject Vehicle performed at an Authorized Service Center before the Effective Date and that is not otherwise excluded from HPP Warranty coverage for the reasons set forth in the warranty book for the Subject Vehicle (e.g., if the vehicle or engine manufacturer demonstrates that the vehicle or engine has been abused, neglected, or improperly maintained, and that such abuse, neglect, or improper maintenance was the direct cause of the need for the repair or replacement of the Subject Parts).
  2. Reimbursement for Cost of Qualified Diagnosis – Settlement Class Members shall be entitled to submit claims for reimbursement of out-of-pocket costs paid by them for Qualified Diagnoses to their Subject Vehicles. MBUSA agrees to provide 100% reimbursement for out-of-pocket costs (limited to the labor and diagnosis) for Valid Claims for such Qualified Diagnoses that were incurred after the expiration of the Subject Vehicle’s 4-year/50,000-mile warranty but before the expiration of the Subject Vehicle’s 7-year/70,000-mile warranty. A “Qualified Diagnosis” means a diagnosis of a Subject Part on a Subject Vehicle performed at an Authorized Service Center before the Effective Date but only if, (1) after receiving the diagnosis, the owner did not repair or replace the Subject Part at an Authorized Service Center or at all, and (2) the Subject Part or Subject Vehicle is not otherwise excluded from HPP Warranty coverage for the reasons set forth in the warranty book for the Subject Vehicle (e.g., if the vehicle or engine manufacturer demonstrates that the vehicle or engine has been abused, neglected, or improperly maintained, and that such abuse, neglect, or improper maintenance was the direct cause of the need for the repair or replacement of the Subject Parts).
  3. HPP Coverage for Subject Parts – On a going forward basis, beginning on the Effective Date and continuing thereafter, Defendant will provide 100% coverage for the repair, replacement, or diagnosis of a Subject Part on a Subject Vehicle performed at an Authorized Service Center, after the expiration of the Subject Vehicle’s 4-year/50,000-mile warranty but before the expiration of the Subject Vehicle’s 7-year/70,000-mile warranty upon confirmation that the part(s) presented for repair, replacement, or diagnosis are Subject Parts of a Subject Vehicle and that the repair or replacement is not otherwise excluded from HPP Warranty coverage for the reasons set forth in the warranty book for the Subject Vehicle (e.g., if the vehicle or engine manufacturer demonstrates that the vehicle or engine has been abused, neglected, or improperly maintained, and that such abuse, neglect, or improper maintenance was the direct cause of the need for the repair or replacement of the Subject Parts).

“Subject Parts” means the following parts for a Subject Vehicle: (1) Manifold PCV Connection Assembly; (2) Power Train Control Unit (PCM); (3) Accelerator Pedal Sensor; (4) Accelerator Pedal; (5) Partial Load Operation Crankcase Ventilation Valve; (6) Clean Air Line; (7) Pressure Sensor Downstream of Air Filter (8) Check Valve within the EVAP System; (9) Crankcase Ventilation System; (10) Vent Control Valve; (11) Charcoal Canister; (12) Fuel Tank Level Indicator Fill Level Sensors; (13) Coolant Thermostat, and (14) ESP Electronic Stability Program Control Unit.

“Subject Vehicle” means a Mercedes-Benz vehicle between model year 2015 and the present that is, or was, covered by the HPP Warranties.

“Authorized Service Center” means any service center specifically authorized at the time of repair or presentment to provide warranty services for Mercedes-Benz vehicles, including authorized Mercedes-Benz dealerships and authorized Mercedes-Benz Service Centers, which are identifiable by ZIP code at https://www.mbusa.com/mercedes/dealers/schedule_service. For avoidance of doubt, an Authorized Service Center shall not be considered as such unless it was or is an Authorized Service Center at the time that any relevant repair, replacement, or diagnosis occurred or occurs.

There shall be no double recovery under the Settlement. Thus, if a Settlement Class Member receives or received goodwill, extended warranty coverage, or any other form of coverage for a repair, replacement, or diagnosis otherwise subject to reimbursement under this Agreement, the total amount of reimbursement available to that Settlement Class Member under this Agreement will be offset by any goodwill, extended warranty coverage, or other form of coverage that Settlement Class Member received or receives for the relevant repair, replacement, or diagnosis.

8. How do I know if I am part of this settlement?

The Settlement Class includes all Persons, in Section 177 States (also called Reg. 177 States), who purchased or leased Mercedes-Benz vehicles between model year 2015 and the present that are covered by an HPP Warranty.

In other words, If,
  1. Your vehicle was registered in California, Colorado, Connecticut, Delaware, Maine, Maryland, Massachusetts, Minnesota, Nevada, New Jersey, New York, Oregon, Pennsylvania, Rhode Island, Vermont, Virginia, or Washington (the Section 177 States) between 2015 and the present. (Note that the model year class coverage start date differs by state and is listed below for each Reg. 177 State); and
  2. Your vehicle was covered by the “HPP Warranty” provided by MBUSA, which covers high-priced, emissions-related parts for the period between 4-years/50,000 miles and 7 years/70,000 miles. (Your vehicle likely is covered by the HPP Warranty, unless it is an electric vehicle. If you have any questions, please check your warranty book or contact the Settlement Administrator); and
  3. You paid to diagnose, repair, or replace any one or more of the “Subject Parts,” i.e., (1) Manifold PCV Connection Assembly; (2) Power Train Control Unit (PCM); (3) Accelerator Pedal Sensor; (4) Accelerator Pedal; (5) Partial Load Operation Crankcase Ventilation Valve; (6) Clean Air Line; (7) Pressure Sensor Downstream of Air Filter; (8) Check Valve within the EVAP System; (9) Crankcase Ventilation System; (10) Vent Control Valve; (11) Charcoal Canister; (12) Fuel Tank Level Indicator Fill Level Sensors; (13) Coolant Thermostat; and (14) ESP Electronic Stability Program Control Unit; and
  4. Your payment for diagnosis, repair, or replacement of any of the Subject Parts occurred between 4 years/50,000 miles and 7 years/70,000 miles;

You may be entitled to reimbursement for your out-of-pocket costs, as explained in FAQ 7.

You also may be entitled to coverage of the Subject Parts on a going forward basis, as explained in FAQ 7.

Please review all of the Sections of the Notice carefully for eligibility and details. If you have any questions regarding eligibility, please review the FAQ’s or contact the Settlement Administrator.

“Section 177 States” or “Reg. 177 States” means States that have implemented California’s Low-Emission Vehicle (LEV) criteria pollutant and greenhouse gas (GHG) emission regulations and Zero Emission Vehicle (ZEV) regulations under Section 177 of the Clean Air Act, 42 U.S.C. §7507. At various times during the relevant period (and as set forth below), the Reg. 177 States included, in addition to California: Colorado, Connecticut, Delaware, Maine, Maryland, Massachusetts, Minnesota, Nevada, New Jersey, New York, Oregon, Pennsylvania, Rhode Island, Vermont, Virginia, and Washington. Certain of these states are Reg. 177 states only as to certain model year vehicles.

The model year class coverage start date is listed below for each Reg. 177 State.
  • California – Model Year Class Coverage Start: 2015
  • Colorado – Model Year Class Coverage Start: 2022
  • Connecticut – Model Year Class Coverage Start: 2015
  • Delaware – Model Year Class Coverage Start: 2015
  • Maine – Model Year Class Coverage Start: 2015
  • Maryland – Model Year Class Coverage Start: 2015
  • Massachusetts – Model Year Class Coverage Start: 2015
  • Minnesota – Model Year Class Coverage Start: 2025
  • Nevada – Model Year Class Coverage Start: 2025
  • New Jersey – Model Year Class Coverage Start: 2015
  • New York – Model Year Class Coverage Start: 2015
  • Oregon – Model Year Class Coverage Start: 2015
  • Pennsylvania – Model Year Class Coverage Start: 2015
  • Rhode Island – Model Year Class Coverage Start: 2015
  • Vermont – Model Year Class Coverage Start: 2015
  • Virginia – Model Year Class Coverage Start: 2025
  • Washington – Model Year Class Coverage Start: 2015

The following persons are excluded from the Settlement Class: a) Persons who have settled with, released, or otherwise had claims adjudicated on the merits for or against Defendant or any Released Party that are substantially similar to the Litigation Claims (i.e., alleging that that Defendant or the Released Parties did not identify the Subject Parts as “high-cost emissions warranty parts” under California’s emissions warranty requirements and covered under the HPP Warranty); b) Defendant and its officers, directors and employees, as well as their corporate affiliates and the corporate affiliates’ officers, directors and employees; c) Counsel to any of the parties; d) Judge Richard Seeborg, any district court or appellate judge later assigned to this matter, the Mediator, and members of their respective immediate families; e) Governmental entities; and, f) Persons who properly elect to be excluded from the Settlement Class.

9. How much will my payment be?

You may be able to get money from the Settlement. To get a payment, you must submit a valid Claim Form.

The payment amount to individual Settlement Class Members will vary based on the Qualified Repair and Qualified Diagnosis out-of-pocket costs paid for by the Settlement Class Member and the supporting documentation provided.

Each Settlement Class Member who submits a Reimbursement Claim Form on time is eligible to receive 50% reimbursement for out-of-pocket costs for Qualified Repairs and 100% reimbursement for out-of-pocket costs for Qualified Diagnosis subject to valid documentation.

If you did not or do not receive, or did not or do not incur any out-of-pocket costs for, a Qualified Repair or Qualified Diagnosis before the Effective Date of the Settlement, then you will not be eligible to receive any reimbursement. You will, however, still receive the going-forward HPP Coverage agreed to by Defendant as part of the settlement.

Deciding What to Do

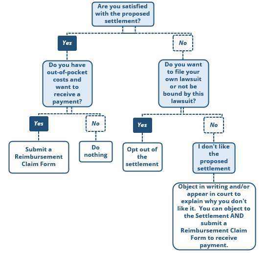
10. How do I weigh my options?

You have four options. You can stay in the settlement and submit a Reimbursement Claim Form if you have eligible out-of-pocket costs, you can opt out of the settlement, you can object to the settlement, or you can do nothing. This chart shows the effects of each option:

Submit a Claim Opt Out Object Do Nothing
Can I receive settlement money if I . . . YES NO YES NO
Am I bound by the terms of this lawsuit if I . . . YES NO YES YES
Can I pursue my own case if I . . . NO YES NO NO
Will the class lawyers represent me if I . . . YES NO NO YES
11. What is the best path for me?

How to Get a Payment by Submitting a Claim

12. How do I get a payment if I am a class member?

If you wish to receive money, you must submit a completed Reimbursement Claim Form online here or download a Reimbursement Claim Form here and submit via email at info@HazdovacEmissionsWarrantySettlement.com or via U.S. mail to the Settlement Administrator at: Hazdovac v. MBUSA Settlement Administrator, P.O. Box 4387, Baton Rouge, LA 70821.

The following items of proof must be submitted with the completed Reimbursement Claim Form:

  1. Itemized repair order or invoice or other documentation showing that the Subject Vehicle received a Qualified Repair (e.g., the repair invoice must show that a Subject Part was repaired or replaced) or Qualified Diagnosis and the cost of the relevant repair, replacement, or diagnosis. A repair, replacement, or diagnosis shall not qualify for reimbursement if it is subject to any exclusion to the applicable HPP Warranty (e.g., a repair or replacement will not be covered in the event of odometer tampering, accident damage, etc.);
  2. Proof of the Settlement Class Member’s payment for the Qualified Repair or Qualified Diagnosis (e.g., credit card statement, invoice showing zero balance, receipt showing payment, etc.);
  3. Proof of the Settlement Class Member’s ownership or leasing of the Subject Vehicle at the time of the Qualified Repair; and
  4. Proof of the Settlement Class Member’s registration in a covered Section 177 state at the time of the claimed Qualified Repair or Qualified Diagnosis.

For a Qualified Repair or Qualified Diagnosis that occurred prior to the Notice Date, a Reimbursement Claim Form must be submitted to the Settlement Administrator postmarked or submitted electronically no later than May 15, 2026.

For a Qualified Repair or Qualified Diagnosis that occurred after the Notice Date, but before the Effective Date, the Reimbursement Claim Form must be submitted to the Settlement Administrator postmarked or submitted electronically within sixty (60) days of the date of repair or diagnosis.

13. Do I have a lawyer in this lawsuit?

In a class action, the court appoints class representatives and lawyers to work on the case and represent the interests of all the class members. For this settlement, the Court has appointed the following individuals and lawyers.

Your lawyers: Jordan L. Lurie and Ari Y. Basser of Pomerantz LLP. These are the lawyers who negotiated this settlement on your behalf.

If you want to be represented by your own lawyer, you may hire one at your own expense.

14. Do I have to pay the lawyers in this lawsuit?

Lawyers’ fees and costs will be paid by Defendant, as approved by the Court. You will not have to pay the lawyers directly.

To date, your lawyers have not been paid any money for their work or the expenses that they have paid for the case. To pay for some of their time and risk in bringing this case without any guarantee of payment unless they were successful, your lawyers will request, as part of the final approval of this Settlement, that the Court approve a payment of up to $2,812,500.

Lawyers’ fees and expenses will only be awarded if approved by the Court as a fair and reasonable amount. You have the right to object to the lawyers’ fees even if you think the settlement terms are fair.

Your lawyers will also ask the Court to approve a payment up to $10,000 to the Class Representative for their time and effort they contributed to the case. If approved by the Court, this will be paid from the Settlement Fund.

Opting Out

15. What if I don't want to be part of this settlement?

You can opt out. If you do, you will not receive payment and cannot object to the Settlement. However, you will not be bound or affected by anything that happens in this lawsuit and may be able to file your own case. You cannot exclude yourself from the program changes called for by the proposed Settlement.

16. How do I opt out?

To opt out of the settlement and be excluded from the Settlement Class, you must mail notification of your intent to opt out by April 30, 2026 to the Settlement Administrator at:

Hazdovac v. MBUSA Settlement Administrator P.O. Box 4387 Baton Rouge, LA 70821

Such request for opt-out must be made in writing and contain:

  1. the Person’s name;
  2. his or her current address and telephone number;
  3. his or her Subject Vehicle Identification Number and the dates of ownership or lease for such Subject Vehicle;
  4. a dated, handwritten signature; and
  5. a written statement that such Person has reviewed the Class Notice and wishes to be excluded from the Settlement.

Objecting to the Settlement

17. What if I disagree with the settlement?

If you disagree with any part of the settlement (including the lawyers’ fees) but don’t want to opt out, you may object.

You can ask the Court to deny approval by filing an objection. You must give reasons why you think the Court should not approve it and say whether your objection applies to just you, a part of the class, or the entire class. The Court will consider your views. You can’t ask the Court to order a larger settlement; the Court can only approve or deny the settlement—it cannot change the terms of the settlement. If the Court denies approval, no settlement payments will be sent out and the lawsuit will continue. If that is what you want to happen, you must object.

Any objection to the proposed settlement must be in writing. You may also appear at the Final Approval Hearing, either in person or through your own attorney. If you appear through your own attorney, you are responsible for paying that attorney.

The Court can only approve or deny the Settlement Agreement; it cannot change its terms. You may, but are not required to, hire your own lawyer to assist you in objecting.

To object, you must submit a written objection to the Court that includes:

  1. the case name and number Hazdovac v. Mercedes-Benz USA, LLC, Case No. 20-cv-00377-RS (N.D. Cal.);
  2. the Settlement Class Member’s full name, current address and telephone number;
  3. the relevant Subject Vehicle model year and Identification Number associated with the vehicle you believe should be covered under the settlement agreement, and the dates of ownership or leasing of said vehicle;
  4. a statement that the objector has reviewed the Settlement Class definition and understands that he/she is a Settlement Class Member, and has not opted out and does not plan to opt out of the Settlement Class;
  5. a complete statement of all legal and factual bases for any Objection that the objector wishes to assert and whether the objection applies only to the objector, a part of the Settlement Class, or the entire Settlement Class;
  6. copies of any documents the objector wishes to submit in support;
  7. the name and address of the attorney(s), if any, who is representing the objecting Settlement Class Member in making the objection or who may be entitled to compensation in connection with the objection;
  8. a statement of whether the Settlement Class Member objecting intends to appear at the Final Approval Hearing, either with or without counsel;
  9. the identity of all counsel (if any) who will appear on behalf of the Settlement Class Member objecting at the Final Approval Hearing and all persons (if any) who will be called to testify in support of the objection;
  10. a dated, handwritten signature of the Settlement Class Member objecting, in addition to the signature of any attorney representing the Settlement Class Member objecting in connection with the objection;
  11. the date of the objection;
  12. a list of all cases in which the Settlement Class Member and/or his or her counsel filed or in any way participated – financially or otherwise – in objecting to a class settlement during the preceding five years (and if the Settlement Class Member or their counsel has not made any such prior objection, the Settlement Class Member will affirmatively so state in the written materials provided with the objection).

Your objection should be submitted to the Court either by filing it electronically or in person at any location of the United States District Court for the Northern District of California or by mailing the objection to the Class Action Clerk at the following address:

Clerk of Court, Phillip Burton Federal Building and U.S. Courthouse Courtroom 3, 17th Floor 450 Golden Gate Ave. San Francisco, CA 94102

Your objection must be filed or postmarked on or before April 30, 2026.

Doing Nothing

18. What are the consequences of doing nothing?

If you do nothing, you will not get any money, but you will still be bound by the settlement and its “release” provisions and all related Court orders. That means you won’t be able to start, continue, or be part of any other lawsuit against Mercedes-Benz USA, LLC about the issues in this case. A full description of the claims and persons who will be released if this settlement is approved can be found in the Settlement Agreement here.

Key Resources

19. How do I get more information?

This is a summary of the proposed settlement. The complete settlement with all its terms and FAQ’s can be found on this website. To get a copy of the settlement agreement or get answers to your questions, please visit here or contact the Settlement Administrator.

Resource Contact Information
Settlement Administrator Hazdovac v. MBUSA Settlement Administrator P.O. Box 4387 Baton Rouge, LA 70821 1-844-459-3177 info@HazdovacEmissionsWarrantySettlement.com
Your Lawyers Jordan L. Lurie, Ari Y. Basser POMERANTZ LLP 1100 Glendon Ave, Fl. 15 Los Angeles, CA 90024
Court (DO NOT CONTACT) United States District Court Northern District of California 450 Golden Gate Avenue San Francisco, CA 94102